机床床身采用新型强化重载床身,具有良好的承重性和刚性;工件主轴采用先进的动静压及静压轴承技术,精度高,寿命长。
机床整个磨削循环均自动完成,包括自动进给、自动修整砂轮、自动补偿、自动控制尺寸等。
既适用于单件小批生产,也适用于大量大批生产。
结构特点
1.工件主轴采用先进的静压轴承技术,精度高,刚性强,寿命长。
2.砂轮轴采用高精度电主轴一体式结构,转速高,传动稳定,磨削质量高。
3.X轴(横向)移动采用G1级高精度线性导轨配合海德汉光栅尺,运动平稳可靠,精度高。
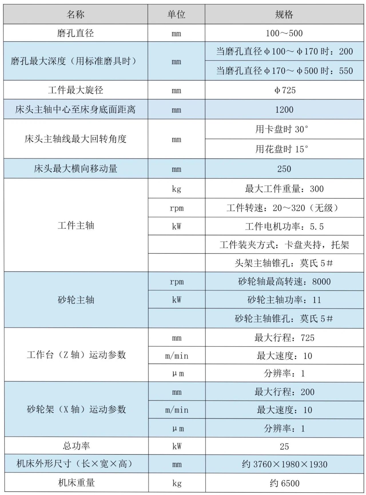
技术参数

咨询:159 1097 4236
应用范围
本机床适用于磨削工件内孔、内凹端面、外端面、多阶内孔,多阶端面,是一种多用途生产型机床。广泛应用于航空航天、新能源汽车、模具行业、齿轮行业等领域的磨削加工。
